springboot2.x基础教程:日志配置
Springboot2.x基础教程:日志配置
项目的开发过程中,开发人员对于日志一定不会陌生。日志能够记录程序运行的轨迹,输出软件运行中的关键信息,辅助我们排查与定位问题,优化程序运行性能,监控程序运行状态,不可不谓重要。 SpringBoot项目的spring-boot-starter默认引用spring-boot-starter-logging,其中底层采用logback日志框架,默认零配置即可使用日志记录功能。 在讲解springboot日志配置之前先简单谈谈JAVA日志有关的基础知识。
日志记录的时机
- 记录程序初始化有关启动的参数,判断程序的运行状态
- 代码抛出异常,记录程序异常状态
- 业务流程与预期结果不符,记录业务异常状态
- 系统核心业务,核心权限操作。比如登录、付款等操作记录,通常还会入库分析。
Java日志框架
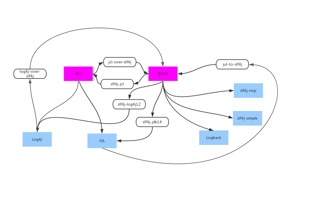
对于日志框架,我们通常会看到log4j、logback等名词,也会遇到自己项目与第三方jar的日志库冲突问题。 初次接触这些,可能有种云雾缭绕不知所云的感觉,下面简单介绍下Java日志框架的关系。更具体的历史缘由,细节部分。网上有几篇文章介绍的很好,给大家附上自行阅读理解:
看完以上文章简单的总结Java日志框架分为3类:
- Java日志框架的具体的实现:log4j1.x、JUL(Java Util Log)、Logback、log4j2-core
- Java日志框架的门面对象,只提供接口不提供具体实现:JCL(Commons Logging)、SLF4J(The Simple Logging Facade for Java)、log4j2-api
- Java日志框架之间的适配器,为了让不同日志框架互相转换:jcl-over-slf4j、slf4j-jcl、log4j-over-slf4j、slf4j-log4j12等等

关于日志框架的最佳实践(来源参考链接,这里只是摘出):
- 总是使用Log Facade,而不是具体Log Implementation
- 只添加一个 Log Implementation依赖
- 具体的日志实现依赖应该设置为optional和使用runtime scope
- 如果有必要, 排除依赖的第三方库中的Log Impementation依赖
- 避免输出不必要的日志,跟不必要的日志字段如行号影响程序性能
SpringBoot日志配置
日志依赖
springboot默认使用SLF4J+Logback的组合记录日志,查看依赖可知,不用我们额外引入。

springboot日志配置
logging:
level:
#包的日志级别
org.springframework.web: DEBUG
#自定义log信息
config: classpath:config/logback-spring.xml
pattern:
#控制台的日志输出格式
console: '%d{yyyy/MM/dd-HH:mm:ss} [%thread] %-5level %logger- %msg%n'
#文件的日志输出格式
file: '%d{yyyy/MM/dd-HH:mm} [%thread] %-5level %logger- %msg%n'
file:
#日志名称
name: app.log
#存储的路径
path: /var/log/
#存储的最大值
max-size: 50MB
#保存时间
max-history: 7

<?xml version="1.0" encoding="UTF-8"?>
<configuration>
<!--获取变量名中关于日志存储的路径与存储名称-->
<springProperty scope="context" name="logPath" source="logging.file.path"/>
<springProperty scope="context" name="logName" source="logging.file.name"/>
<!--输出到控制台的appender-->
<appender name="Console"
class="ch.qos.logback.core.ConsoleAppender">
<layout class="ch.qos.logback.classic.PatternLayout">
<Pattern>
%black(%d{ISO8601}) %highlight(%-5level) [%blue(%t)] %yellow(%C{1.}): %msg%n%throwable
</Pattern>
</layout>
</appender>
<!--输出到文件的appender-->
<appender name="RollingFile"
class="ch.qos.logback.core.rolling.RollingFileAppender">
<file>${logPath}/${logName}</file>
<encoder
class="ch.qos.logback.classic.encoder.PatternLayoutEncoder">
<Pattern>%d %p %C{1.} [%t] %m%n</Pattern>
</encoder>
<rollingPolicy
class="ch.qos.logback.core.rolling.TimeBasedRollingPolicy">
<!-- rollover daily and when the file reaches 10 MegaBytes -->
<fileNamePattern>${LOGS}/archived/spring-boot-logger-%d{yyyy-MM-dd}.%i.log
</fileNamePattern>
<timeBasedFileNamingAndTriggeringPolicy
class="ch.qos.logback.core.rolling.SizeAndTimeBasedFNATP">
<maxFileSize>10MB</maxFileSize>
</timeBasedFileNamingAndTriggeringPolicy>
</rollingPolicy>
</appender>
<!--开发环境基本级别为DEBUG-->
<springProfile name="dev">
<root level="DEBUG">
<appender-ref ref="Console"/>
</root>
</springProfile>
<!--生产环境输入到文件中-->
<springProfile name="prod">
<root level="INFO">
<appender-ref ref="RollingFile"/>
</root>
</springProfile>
</configuration>
千里之行,始于足下。这里是SpringBoot教程系列第八篇,所有项目源码均可以在我的GitHub上面下载源码。
springboot2.x基础教程:日志配置
http://124.220.26.250/archives/springboot-logging